Ò»¶¨·¢

¹¤ÐŲ¿ÕýʽÐû²¼GB38031-2025¡¶µç¶¯Æû³µÓö¯Á¦Ðîµç³ØÇå¾²ÒªÇó¡·
Ðû²¼Ê±¼ä£º2025-04-15¡¡ÔĶÁ´ÎÊý£º4394

4ÔÂ3ÈÕ£¬£¬£¬£¬£¬¹¤ÐŲ¿ÕýʽÐû²¼GB38031-2025¡¶µç¶¯Æû³µÓö¯Á¦Ðîµç³ØÇå¾²ÒªÇó¡·£¬£¬£¬£¬£¬ÕâÒ»±»³ÆÎª¡°Ê·ÉÏ×îÑÏµç³ØÇå¾²ÁµÄй潫ÓÚ2026Äê7ÔÂ1ÈÕÆðʵÑé¡£¡£¡£Ð¹ú±êÊ״ν«¡°²»Æð»ð¡¢²»±¬Õ¨¡±´ÓÆóÒµÊÖÒÕ´¢±¸ÉÏÉýÎªÇ¿ÖÆÐÔÒªÇ󣬣¬£¬£¬£¬³¹µ×ÖÕ½áÁËÐÐÒµ¶ÔÈÈʧ¿ØÎ£º¦µÄÐÒÔËÐÄÀí£¬£¬£¬£¬£¬±ê¼Ç×Ŷ¯Á¦µç³ØÇå¾²½øÈë¡°ÁãÈÝÈÌ¡±Ê±´ú¡£¡£¡£


бê×¼¶Ô¶¯Á¦µç³ØÇå¾²Ìá³öÈý´óÇ㸲ÐÔÒªÇó£º

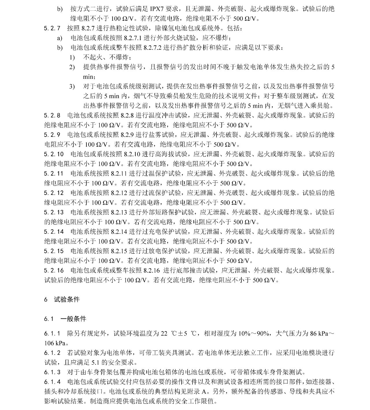
ÈÈÀ©É¢¾ø¶ÔÇå¾²£º

´¥·¢ÊÖ¶ÎÉý¼¶£ºÔÚÕë´Ì¡¢Íⲿ¼ÓÈÈ»ù´¡ÉÏ£¬£¬£¬£¬£¬ÐÂÔöÄÚ²¿¼ÓÈÈÆ¬´¥·¢ÈÈʧ¿ØÒªÁ죬£¬£¬£¬£¬ÁýÕÖ¸üÕæÊµµÄʹʳ¡¾°

ÌÓÉúÆøÖÆÖØ¹¹£ºÒªÇóÈÈʧ¿Øºó5·ÖÖÓÄÚ·¢³ö±¨¾¯ÐźÅ£¬£¬£¬£¬£¬ÇÒÑÌÆø²»µÃ½øÈë³ËÔ±²Õ£¬£¬£¬£¬£¬³¹µ×¶Å¾ø¡°ÌÓÉúʱ¶þ´ÎÖж¾¡±Î£º¦

ÊÓ²ìʱ³¤ÑÓÉ죺ÊÔÑéºóÖÁÉÙ¼à²â2Сʱ£¬£¬£¬£¬£¬ËùÓмà²âµãζÈÐëµÍÓÚ60¡æ£¬£¬£¬£¬£¬±ÜÃâÑÓ³ÙÐÔ±¬È¼

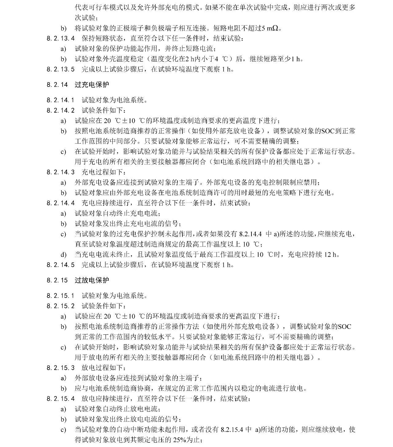
µ×²¿×²»÷²âÊÔÈë·¨£º

Ä£Äâ·Éʯ¹¥»÷³¡¾°£¬£¬£¬£¬£¬½ÓÄÉÖ±¾¶30mm¸ÖÇòÒÔ150JÄÜÁ¿×²»÷µç³Ø°ü×Èõ²¿Î»

¿íÃâÌõ¼þÑÏ¿Á£º½öÔÊÐíÀëµØ¼ä϶¡Ý200mmµÄNÀàÉÌÓóµÃâ²â£¬£¬£¬£¬£¬³ËÓóµÈ«ÏµÄÉÈëî¿Ïµ

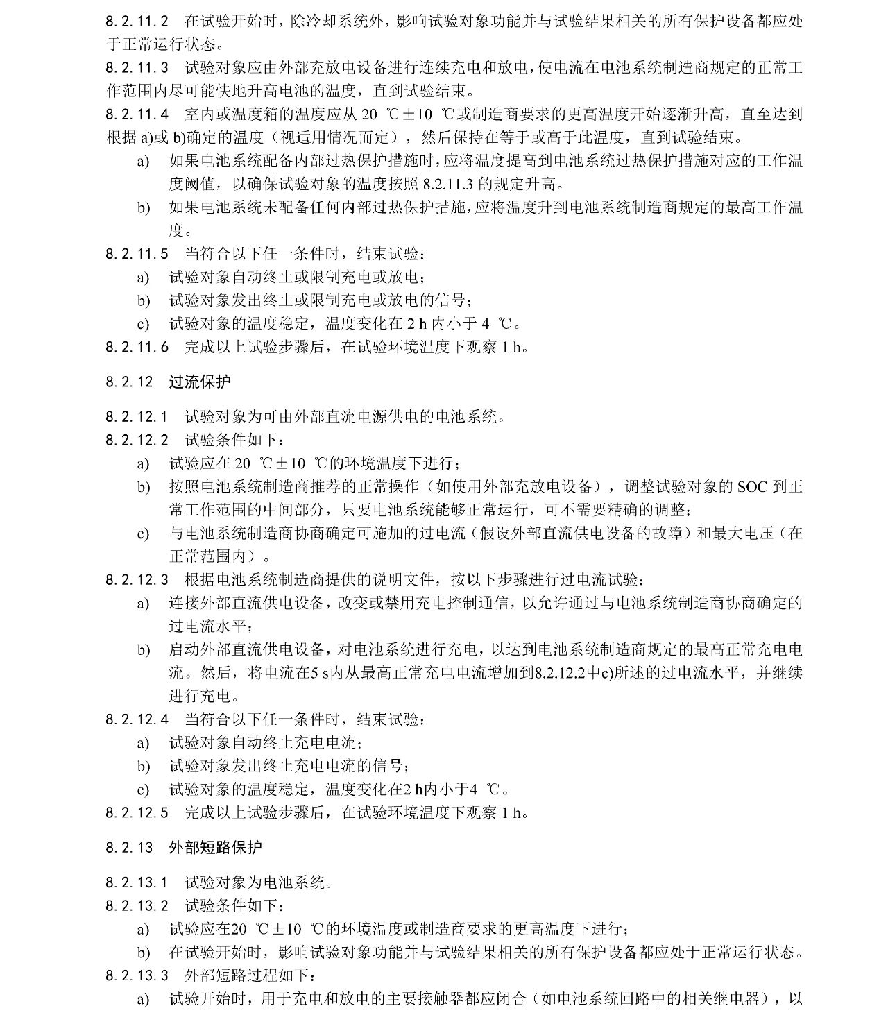
¿ì³äÇå¾²±Õ»·ÖÎÀí£º

Õë¶Ô¡°³äµç15·ÖÖÓÐøº½400¹«ÀµÄ³¬¿ì³äµç³Ø£¬£¬£¬£¬£¬ÒªÇó300´Î¿ì³äÑ­»·ºóÈÔͨ¹ýÍⲿ¶Ì·²âÊÔ

Ã÷È·SOCÇø¼ä£º20%-80%¿ì³äÐÔÄÜÐè¼á³ÖÎȹÌ£¬£¬£¬£¬£¬±ÜÃâµç³Ø¡°ÂýÐÔ²¡¡±»ýÀÛ


ïÔÌ­ÈüÓëлúÔµ£º

й潫Òý·¢ÈýÖØÐÐÒµÕðµ´£º

²úÄܳöÇå¼ÓËÙ£º

¶þÏßµç³Ø³§Ë¢Ð±¾Ç®³¬5ÒÚÔª£¬£¬£¬£¬£¬ÐÐÒµ¼¯ÖжȻòÌáÉýÖÁCR3¡Ý80%

2027ÄêÕû¸Ä´óÏÞǰ£¬£¬£¬£¬£¬Ô¤¼Æ30%²úÄÜÃæÁÙ¹ØÍ£

¼ì²âÈÏÖ¤¸ïÃü£º

ÐÂÔöµ×²¿×²»÷ʵÑéÊÒµ¥´Î¼ì²â±¾Ç®³¬200ÍòÔª

µÚÈý·½¼ì²â»ú¹¹Ó­À´Ç§ÒÚ¼¶Êг¡¿Õ¼ä

°ü¹Ü½ðÈÚÁª¶¯£º

Öª×ãй泵Ðͱ£·ÑÓÐÍûϸ¡15%-20%

µç³ØÖÕÉíÖʱ£Ìõ¿î»ò½«ÌÞ³ý¡°ÈÈʧ¿Ø¡±ÃâÔðÏî

аæ±ê×¼½«È¡´úGB 38031¡ª2020¡¶µç¶¯Æû³µÓö¯Á¦Ðîµç³ØÇå¾²ÒªÇó¡·¡£¡£¡£

Ò»¶¨·¢(ÖйúÇø)¹Ù·½ÍøÕ¾

Ò»¶¨·¢(ÖйúÇø)¹Ù·½ÍøÕ¾

Ò»¶¨·¢(ÖйúÇø)¹Ù·½ÍøÕ¾

Ò»¶¨·¢(ÖйúÇø)¹Ù·½ÍøÕ¾

Ò»¶¨·¢(ÖйúÇø)¹Ù·½ÍøÕ¾

Ò»¶¨·¢(ÖйúÇø)¹Ù·½ÍøÕ¾

Ò»¶¨·¢(ÖйúÇø)¹Ù·½ÍøÕ¾

Ò»¶¨·¢(ÖйúÇø)¹Ù·½ÍøÕ¾

Ò»¶¨·¢(ÖйúÇø)¹Ù·½ÍøÕ¾

Ò»¶¨·¢(ÖйúÇø)¹Ù·½ÍøÕ¾

Ò»¶¨·¢(ÖйúÇø)¹Ù·½ÍøÕ¾

Ò»¶¨·¢(ÖйúÇø)¹Ù·½ÍøÕ¾

Ò»¶¨·¢(ÖйúÇø)¹Ù·½ÍøÕ¾

Ò»¶¨·¢(ÖйúÇø)¹Ù·½ÍøÕ¾

Ò»¶¨·¢(ÖйúÇø)¹Ù·½ÍøÕ¾

Ò»¶¨·¢(ÖйúÇø)¹Ù·½ÍøÕ¾

Ò»¶¨·¢(ÖйúÇø)¹Ù·½ÍøÕ¾

Ò»¶¨·¢(ÖйúÇø)¹Ù·½ÍøÕ¾

Ò»¶¨·¢(ÖйúÇø)¹Ù·½ÍøÕ¾

Ò»¶¨·¢(ÖйúÇø)¹Ù·½ÍøÕ¾

Ò»¶¨·¢(ÖйúÇø)¹Ù·½ÍøÕ¾

Ò»¶¨·¢(ÖйúÇø)¹Ù·½ÍøÕ¾

Ò»¶¨·¢(ÖйúÇø)¹Ù·½ÍøÕ¾

Ò»¶¨·¢(ÖйúÇø)¹Ù·½ÍøÕ¾

Ò»¶¨·¢(ÖйúÇø)¹Ù·½ÍøÕ¾

Ò»¶¨·¢(ÖйúÇø)¹Ù·½ÍøÕ¾

Ò»¶¨·¢(ÖйúÇø)¹Ù·½ÍøÕ¾

ÆìϹ«Ë¾
  • ÏÃÃÅ·Ö¹«Ë¾
    ¹«Ë¾µØµã£ºÏÃÃÅÐæÊÐÃÀÇøÐÓÁÖÍåÓªÔËÖÐÐÄ6ºÅÂ¥1403
    ÁªÏµµç»°£º0592-6220498 0592-6220478
  • Äþ²¨·Ö¹«Ë¾
    ¹«Ë¾µØµã£ºÄþ²¨Êк£ÊïÇøË³µÂ·136Ū28ºÅ201ÊÒ
    ÁªÏµµç»°£º 0574-81859798 0574-81859799
  • ËÕÖÝ·Ö¹«Ë¾
    ¹«Ë¾µØµã£º½­ËÕÊ¡ËÕÖÝÊÐÏà³ÇÇø»ÆÜ¤Õò´ºÒ«Â·88ºÅ2ºÅ³§·¿Ò»Â¥
    ÁªÏµµç»°£º0512-65796973 0512-66102987
  • ÄþÃÀпÆ

    ¹«Ë¾µØµã£ºÄϾ©ÊйÄÂ¥ÇøÔÆÄϱ±Â·83ºÅ1007ÊÒ

    ÁªÏµµç»°£º025-85863192

  • ð©ÔÃпÆ

    ¹«Ë¾µØµã£ºÉîÛÚÊб¦°²ÇøÇ°º£×¿Ô½Ê±´ú¹ã³¡C×ù2506ÊÒ

    ÁªÏµµç»°£º0755-29556931

  • ¶þÇáÑо¿Ëù

    ¹«Ë¾µØµã£º¹ã¶«Ê¡¹ãÖÝÊÐ»ÆÆÒÇø¿ÆÑз6ºÅ

    ÁªÏµ·½·¨£º020-61302503

¡¾ÍøÕ¾µØÍ¼¡¿¡¾sitemap¡¿